GOM5010GIS 局放在线监测系统����� �������Ƴ������������ �������Ƴ������������ �������Ƴ������������ �������Ƴ�������采用分布式����� ������������ �������Ƴ������������ �������Ƴ������������ �������Ƴ������������ �������Ƴ�������Ƴ������结构。系统����� �������Ƴ������������ �������Ƴ������������ �������Ƴ�������由特高频传感器、信号采集单元和监控主机三����� �������Ƴ������������ �������Ƴ�������部分组成。实现对 GIS ����� �������Ƴ������������ �������Ƴ������������ �������Ƴ������������ �������Ƴ������罐体中局部放电状态的监测、分析和����� �������Ƴ������������ �������Ƴ������������ �������Ƴ�������诊断功能;并通过 IEC61850 通讯规约����� �������Ƴ������������ �������Ƴ������������ �������Ƴ������������ �������Ƴ�������,����� �������Ƴ���������� �������Ƴ����������� �������Ƴ������������ �������Ƴ������������ �������Ƴ��������把监测数据接入到远程监测诊断����� �������Ƴ����������� �������Ƴ������������ �������Ƴ�������中心并进行综合管理展示。
GOM5010GIS局部放电在线监����� �������Ƴ������������ �������Ƴ������������ �������Ƴ������������ �������Ƴ�������测装置
GOM5010GIS局放在线监测系统的分布式结����� �������Ƴ������������ �������Ƴ������������ �������Ƴ������������ �������Ƴ�������构,主要包括:
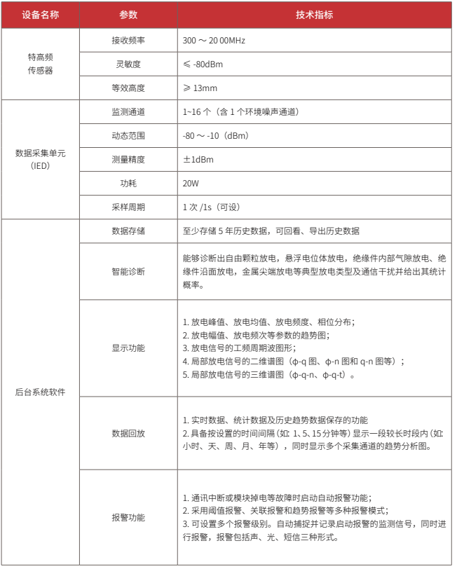
(����� ������������ �������Ƴ������������ �������Ƴ������������ �������Ƴ�������Ƴ������1)特高频传感器:将局����� �������Ƴ������������ �������Ƴ����������� �������Ƴ�������部放电产生的特高频电磁波信号转换为电信号。
(2)信号采集单元:检测和处理特高频传感����� �������Ƴ����������� �������Ƴ����������� �������Ƴ������������ �������Ƴ�������器接收到的信号,每个采集单元含有16个通道����� �������Ƴ������������ �������Ƴ������������ �������Ƴ������������ �������Ƴ�������,可同时����� ������� �������Ƴ������������ �������Ƴ������������ �������Ƴ������������Ƴ������接入1-16个传����� �������Ƴ������������ �������Ƴ�������感器(含一个环境噪声通道)����� �������Ƴ������������ �������Ƴ������������ �������Ƴ�������。
(3)监控主机:对多个信����� �������Ƴ������������ �������Ƴ�������号采集单元的监测结果进行处理、诊断和展示,并����� �������Ƴ����������� �������Ƴ�������通过IEC61850通讯规约,把诊断����� �������Ƴ������������ �������Ƴ������������ �������Ƴ�������结果上����� �������Ƴ������ �������Ƴ������������ �������Ƴ������������ �������Ƴ������������传。监测主机还具备远程客户端功能����� �������Ƴ������������ �������Ƴ������������ �������Ƴ������������ �������Ƴ�������,可以远程查看站端各个监测点实时PRP����� �������Ƴ������������ �������Ƴ������������ �������Ƴ������������ �������Ƴ�������S图谱。
技术特点:

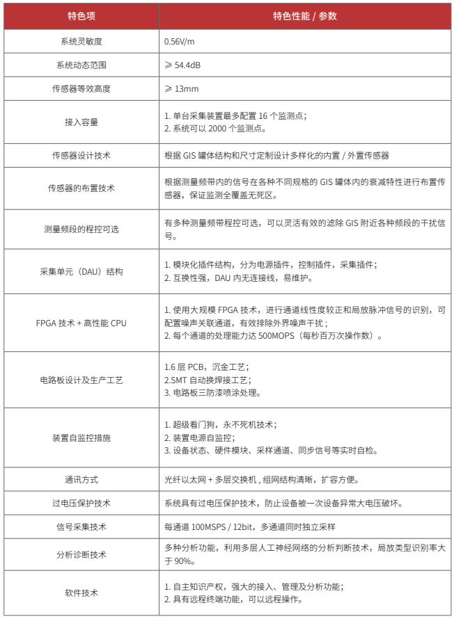
性能指标:
